ORIGINAL ARTICLE
Figure from article: Introducing a new member of...
 
KEYWORDS
ABSTRACT
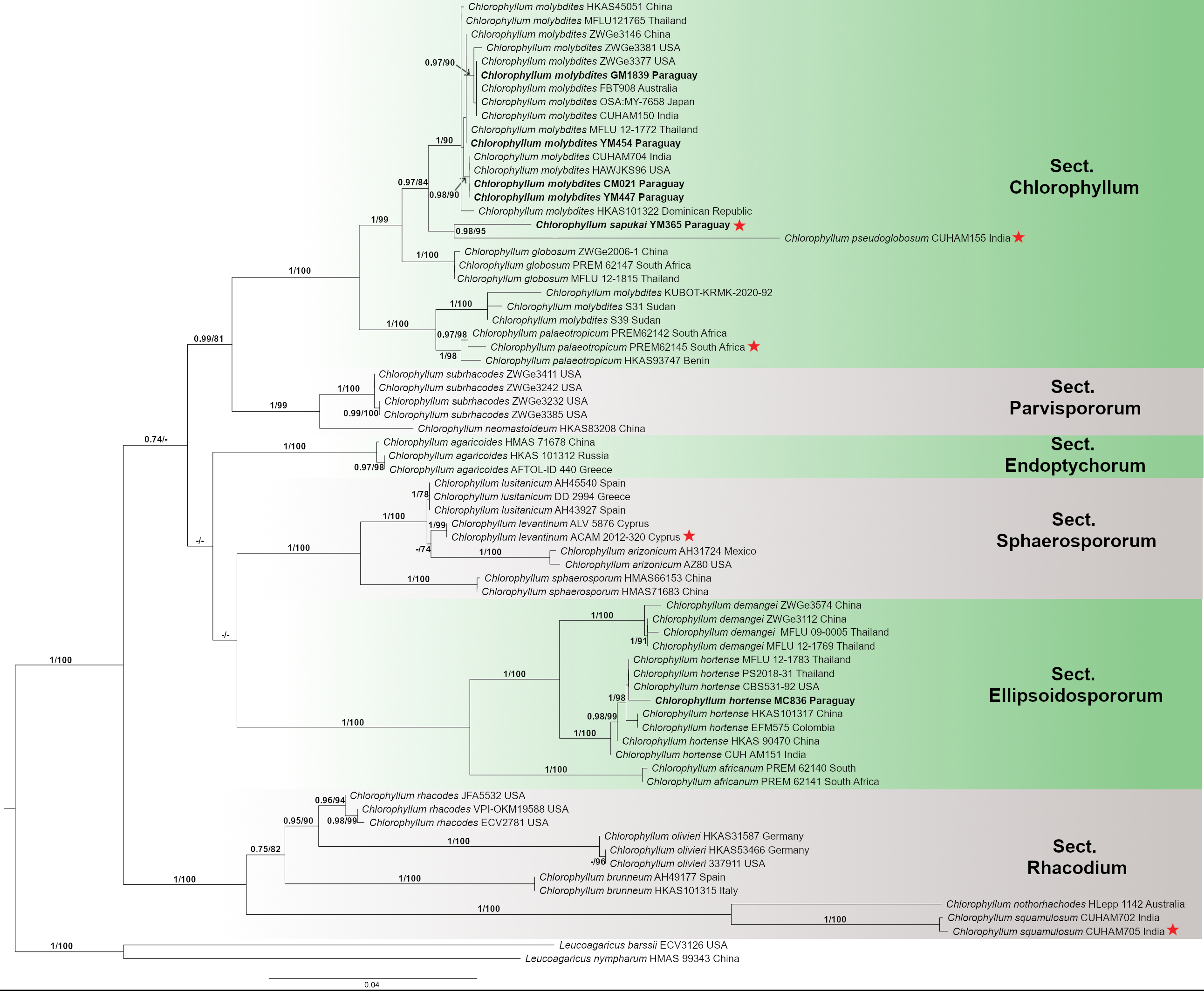
Discovered in Paraguay, Chlorophyllum sapukai is a new species based on morphological characters and multigene molecular phylogenetic analyses (ITS, LSU, RPB2 and TEF1 markers). Macroscopically, the species is characterized by large agaricoid basidiomata, with a hemispherical to broad convex pileus, a yellowish to cream buff surface of the pileus covered centrally with plate-like squamules. Microscopically, the new species is characterized by abundant cheilocystidia (35–50 × 14–20 µm), truncate basidiospores with a defined germ pore (9–10 × 6.5–7.5 μm), a pileus covering arranged as a trichodermial palisade at the squamules. Chlorophyllum hortense is recorded for the first time for Paraguay and the distribution of C. molybdites is expanded. Detailed morphological descriptions, field photographs of the species and the phylogenetic position of the Chlorophyllum species occurring in Paraguay are presented. A key to neotropical Chlorophyllum species is also provided.
FUNDING
This work was carried out within the framework of the project PINV18-699 Development of molecular tools for the taxonomic identification of fungi from 3 Ecoregions of Paraguay, funded by the Consejo Nacional de Ciencias y Tecnología (CONACYT).
REFERENCES (61)
1.
Alves, M. H., da Cruz, M. O. & do Nascimento, C. C. 2019. First record of Chlorophyllum molybdites (G. Mey.) Massee (Basidiomycota, Agaricaceae) from Piauí state, Brazil. Check List 15(4): 695–699. https://doi.org/10.15560/15.4.....
 
2.
Berkeley, M. A. 1880. Fungi Brasiliensis provincia Rio de Janeiro a clar Dr. Glaziou lecti (p. 31–34). In: Warming E. (ed.), Symbolae and floram brasiliae centralis cognocedam. Videnskabelige meddelelser fra den Naturhistoriske forening i Kjöbenhavn, 31.
 
3.
Campi, M., de Madrignac, B. & Flecha, A. 2018. Hongos del Campus Universitario U.N.A. Facultad de Ciencias Exactas y Naturales UNA, Paraguay.
 
4.
Cubeta, M. A., Echandi, E., Abernethy, T. & Vilgalys, R. 1991. Characterization of anastomosis groups of binucleate Rhizoctonia species using restriction analysis of an amplified ribosomal RNA gene. Molecular Plant and Pathology 81: 1395–1400. https://doi.org/10.1094/Phyto-....
 
5.
Crous, P. W., Wingfield, M. J., Guarro, J., Hernández-Restrepo, M., Sutton, D. A., Acharya, K., et al. 2015. Fungal Planet description sheets: 320–370. Persoonia 34: 167–266. https://doi.org/10.3767/­00315....
 
6.
Dennis, R. W. G. 1970. Fungus flora of Venezuela and adjacent countries. Kew Bulletin Additional Series 3: 1–531.
 
7.
Dominguez, L. S., Crespo, E. M., Daniele, G. M., Gómez-Montoya, N., Moyano, A. J., Nouhra, E., Robledo, G. & Urcelay, C. 2021. Hongos del Centro de Argentina, Guía ilustrada de las especies más comunes, venenosas y comestibles. Ecoval, Argentina.
 
8.
Dutta, A. K., Bera, S., Paloi, S., Rakshit, S., Tarafder, E., Sherpa, A. R. & Acharya, K. 2020. Lepiotaceous fungi of West Bengal, India: the genus Chlorophyllum. Phytotaxa 451(2): 113–131. https://doi.org/10.11646/phyto....
 
9.
Franco-Molano, A. E., Corrales, A. & Vasco-Palacios, A. M. 2010. Macrohongos de Colombia II. Listado de especies de los órdenes Agaricales, Boletales, Cantharellales y Russulales (Agaricomycetes, Basidiomycota). Atual Biología 32 (92): 89–114.
 
10.
Gardes, M. & Bruns, T. D. 1993. ITS primers with enhanced specificity for basidiomycetes – application to the identification of mycorrhizae and rusts. Molecular Ecology 2: 113–118. https://doi.org/10.1111/j.1365....
 
11.
Ge, Z. W. & Yang, Z. L. 2006. The genus Chlorophyllum (Basidiomycetes) in China. Mycotaxon 96: 181–191.
 
12.
Ge, Z. W., Jacobs, A., Vellinga, E. C., Sysouphanthong, P., van der Walt, R., Lavorato, C., An, Y. F. & Yang, Z. L. 2018. A multi-gene phylogeny of Chlorophyllum (Agaricaceae, Basidiomycota), new species, new combination and infrageneric classification. MycoKeys 32: 65–90. https://doi.org/10.3897/mycoke....
 
13.
Góes-Neto, A., Loguercio-Leite, C. & Guerrero, R. T. 2005. DNA extraction from frozen fieldcollected and dehydrated herbarium fungal basidiomata: performance of SDS and CTAB-based methods. Biotemas 18(2): 19–32.
 
14.
Hoang, D. T., Chernomor, O., von Haeseler, A., Minh, B. Q. & Vinh, L. S. 2018. UFBoot2: Improving the ultrafast bootstrap approximation. Molecular Biology and Evolution 35: 518–522. https://doi.org/10.1093/molbev....
 
15.
Hosen, I. & Ge, Z. W. 2012. Clarkeinda trachodes (Agaricales, Basidiomycetes), first record from Bangladesh. Mycotaxon 118(1): 331–336. https://doi.org/10.5248/118.33....
 
16.
Hyde, K. D., Udayanga, D., Manamgoda, D. S., Tedersoo, L., Larsson, E., Abarenkov, K., Bertrand, Y. J. K, Oxelman, B., Hartmann, M., Kauserud, H., Ryberg, M., Kristiansson, E. & Nilsson, R. H. 2013. Incorporating molecular data in fungal systematics: a guide for aspiring researchers. Current Research in Environmental and Applied Mycology 3: 1–32.
 
17.
Johnson, J. 1999. Phylogenetic relationships within Lepiota sensu lato based on morphological and molecular data. Mycologia 91(3): 443–458. https://doi.org/10.2307/376134....
 
18.
Kalyaanamoorthy, S., Minh, B. Q., Wong, T. K., Von Haeseler, A. & Jermiin, L. S. 2017. ModelFinder: fast model selection for accurate phylogenetic estimates. Nature Methods 14(6), 587–589. https://doi.org/10.1038/nmeth.....
 
19.
Katoh, K., Rozewicki, J. & Yamada, K. 2019. MAFFT online service: multiple sequence alignment, interactive sequence choice and visualization. Briefings in Bioinformatics 20(4): 1160–1166. https://doi.org/10.1093/bib/bb....
 
20.
Kirk, P. M, Cannon P. F., Minter D. W. & Stalpers, J. A. 2011. Dictionary of Fungi. CABI, USA.
 
21.
Kuo, M. & Ortiz-Santana, B. 2020. Revision of leccinoid fungi, with emphasis on North American taxa, based on molecular and morphological data. Mycologia 112(1): 197–211. https://doi.org/10.1080/002755....
 
22.
Largent, D. L., Johnson, D. & Watling, R. 1977. How to Identify Mushrooms to Genus III: Microscopic Features. Mad River press Inc., Eureka, C.A., USA.
 
23.
Lodge, D. J., Ammirati, J. F., O’Dell, T. E., Mueller, G. M., Huhndorf, S. M., Wang, C. J., Stokland, J. N., Schmit, J. P., Ryvarden, L., Leacock, P. R, Mata, M., Umaña, L., Wu, Q. & Czederpiltz, D. L. 2004. Terrestrial and lignicolous macrofungi. In: Mueller, G. M., Bills, G. F. & Foster, M. S., Biodiversity of Fungi, Inventory and Monitoring Methods, pp. 127–158. USGS Publications Warehouse, USA. https://doi.org/10.1016/B978-0....
 
24.
Loizides, M., Alvarado, P., Polemis, E., Dimou, D. M., Zervakis, G. I., Thines, M., Tellef, S., Konstantinou, G. & Gube, M. 2020. Multiple evolutionary origins of sequestrate species in the agaricoid genus Chlorophyllum. Mycologia 112(2): 400–422. https://doi.org/10.1080/002755....
 
25.
Luna-Fontalvo, J. A., Barrios, A., Abaunza, C., Ramírez-Roncallo, K. & Negritto, M. A. 2021. New records of Agaricaceae (Agaricales, Basidiomycota) from Colombia. Check List 17(5): 1383–1393. https://doi.org/10.15560/17.5.....
 
26.
Massee, G. E. 1898. Fungi exotici, I. Bulletin of Miscellaneous Informations of the Royal Botanical Gardens Kew 6: 113–136.
 
27.
Matheny, P. B. 2005. Improving phylogenetic inference of mushrooms with RPB1 and RPB2 nucleotide sequences (Inocybe; Agaricales). Molecular Phylogenetics & Evolution 35: 1–20. https://doi.org/10.1016/j.ympe....
 
28.
Meijer, A. A. R. de, Amazonas, M. A. L. de A., Rubio, G. B. G. & Curial, R. M. 2007. Incidences of poisonings due to Chlorophyllum molybdites in the state of Paraná, Brazil. Brazilian Archives of Biology and Technology 50(3): 479–488. https://doi.org/10.1590/S1516-....
 
29.
Miller, M. A., Pfeiffer, W. & Schwartz, T. 2010. Creating the CIPRES Science Gateway for inference of large phylogenetic trees. In: Proceedings of the Gateway Computing Environments Workshop (GCE), pp. 1–8. New Orleans, LA. https://doi.org/10.1109/GCE.20....
 
30.
Minh, B. Q., Hahn, M. W. & Lanfear, R. 2020. New methods to calculate concordance factors for phylogenomic datasets. Molecular Biology and Evolution 37: 2727–2733. https://doi.org/10.1093/molbev....
 
31.
Nascimento, C. C. & Alves, M. H. 2014. New records of Agaricaceae (Basidiomycota, Agaricales) from Araripe National Forest, Ceará State, Brazil. Mycosphere 5(2): 319–332. https://doi.org/10.5943/mycosp....
 
32.
Natarajan, K. & Kaviyarasan, V. 1991. Chlorophyllum molybdites poisoning in India – A case study. Mycologist 5(2): 70.
 
33.
Nguyen, L. T., Schmidt, H. A., Von Haeseler, A. & Minh, B. Q. 2015. IQ-TREE: a fast and effective stochastic algorithm for estimating maximum-likelihood phylogenies. Molecular Biology and Evolution 32(1): 268–274. https://doi.org/10.1093/molbev....
 
34.
Patouillard, N. T. 1899. Champignons de la Guadeloupe. Bulletin de la Société Mycologique de France 15: 191–209.
 
35.
Raithelhuber, J. 1974. Hongos argentinos I. Compañía Impresora Argentina, Argentina.
 
36.
Raithelhuber, J. 1988. Flora mycologica argentina: hongos II. Ed. Stuttgart. Mycosur, Argentina.
 
37.
Raithelhuber, J. 1991. Flora mycologica argentina: hongos III. Ed. Stuttgart. Mycosur, Argentina.
 
38.
Raithelhuber, J. 2004. Nueva flora micológica Argentina. Stuttgart. Mycosur, Argentina.
 
39.
Reid, D. A. & Eicker, A. 1991. A comprehensive account of Chlorophyllum molybdites. Botanical Bulletin Academia Sinica 32: 317–334.
 
40.
Robledo, G. L., Palacio, M., Urcelay, C., Vasco-Palacios, A. M., Cres­po, E., Popoff, O., Põldmaa, K., Ryvarden, L. & Costa-Rezende, D. H. 2020. Mystery unveiled: Diacanthodes Singera lineage within the core polyporoid clade. Systematics and Biodiversity 19: 725–741. https://doi.org/10.1080/147720....
 
41.
Romano, G. M., Iannone, L., Novas, M. V., Carmarán, C., Romero, A. I., Lopez, S. E. & Lechner, B. E. 2013. Hongos tóxicos en la ciudad de Buenos Aires y alrededores. Medicina 73: 406–410.
 
42.
Salazar-Vidal, V. E., Dibán, M. J. & Ponce, S. 2017. Revisión del género Macrolepiota Singer (Agaricales, Basidiomycota) en Chile. Boletín Micológico 32(1): 13–18.
 
43.
Singer, R. 1950. Type studies on Basidiomycetes IV. Lilloa 23: 147–246.
 
44.
Singer, R. 1969. Mycoflora australis. Beih. Nova Hedwigia 29: 1–405.
 
45.
Singer, R. & Digilio A. P. L. 1952. Pródromo de a flora agaricina ­Argentina. Lilloa 25: 6–461.
 
46.
Spegazzini, C. 1898. Fungi Argentini novi vel critici. Anales del Museo Nacional de Historia Natural Buenos Aires 6: 81–288.
 
47.
Spegazzini, C. 1926a. Contribución al conocimiento de la flora micológica de las Sierras de Córdoba. Boletín de la Academia Nacional de Ciencias 29: 113–190.
 
48.
Spegazzini, C. 1926b. Observaciones y adiciones a la micología argentina. Boletín de la Academia Nacional de Ciencias 28(3/4): 267–351.
 
49.
Sobestiansky, G. 2005. Contribution to a Macromycete Survey of the States of Rio Grande so Sul and Santa Catarina in Brazil. Brazilian Archives of Biology and Technology 48: 437–457.
 
50.
Sundberg, W. J. 1971. The genus Chlorophyllum (Lepiotaceae) in California. Madroño 21(1): 15–20.
 
51.
Sysouphanthong, P., Thongklang, N., Liu, J. K. & Vellinga, E. C. 2021. Description of lepiotaceous fungal species of the genera Chlorophyllum, Clarkeinda, Macrolepiota, Pseudolepiota, and Xanthagaricus, from Laos and Thailand. Diversity 13(12): 666.
 
52.
Tamura, K., Stecher, G., Peterson, D., Filipski, A. & Kumar, S. 2013. MEGA6: molecular evolutionary genetics analysis version 6.0. Molecular Biology and Evolution 30(12): 2725–2729. https://doi.org/10.1093/molbev....
 
53.
Vellinga, E. C. 2001. Chlorophyllum Mass. In: Noordeloos, M. E., Kuyper, T. H. W. & Vellinga, E. C. (eds), Flora Agaricina Neerlandica 5, pp. 74–75. A. A. Balkema Publishers, Netherlands.
 
54.
Vellinga, E. C. 2002. New combinations in Chlorophyllum. Mycotaxon 83: 415–417.
 
55.
Vellinga, E. C. 2003. Chlorophyllum and Macrolepiota (Agaricaceae) in Australia. Australian Systematic Botany 16: 361–370. https://doi.org/10.1071/SB0201....
 
56.
Vellinga, E. C. 2004. Ecology and distribution of lepiotaceous fungi (Agaricaceae) – a review. Nova Hedwigia 78: 273–299.
 
57.
Vellinga, E. C & de Kok, R. P. J. 2002. Proposal to conserve the name Chlorophyllum Massee against Endoptychum Czern. (Agaricaceae). Taxon 51: 563–564.
 
58.
Vilgalys, R. & Hester, M. 1990. Rapid genetic identification and mapping of enzymatically amplified DNA from several Cryptococcus species. Journal of Bacteriology 172: 4238–4246. https://doi.org/10.1128/jb.172....
 
59.
Vizzini, A., Perrone, L., Gelardi, M., Contu, M., Li, T., Zhang, M. & Xia, W. 2014. A new collection of Chlorophyllum hortense (Agaricaceae, Agaricales) from south-eastern China: molecular confirmation and morphological notes. Rivista Micologica Romana 91(1): 3–19.
 
60.
White, T. J., Bruns, T., Lee, S. & Taylor, J. W. 1990. Amplification and direct sequencing of fungal ribosomal RNA genes for phylogenetics. In: Innis, M. A., Gelfand, D. H., Shinsky, J. J. & White, T. J. (eds), PCR protocols: a guide to methods and applications, pp. 315–322. Academic Press, San Diego.
 
61.
Wright, J. E. & Albertó, E. O. 2002. Guía de hongos de la Región Pampeana I. Hongos con laminillas. Buenos Aires, L.O.L.A.
 
 
CITATIONS (2):
1.
Chlorophyllum tenue sp. nov. (Agaricaceae, Basidiomycota) from the Brazilian Caatinga semiarid region
Erica S. Falcão, Nathalia U. Ferretti-Cisneros, Alexandre G.S. Silva-Filho, Ricardo Koroiva, Felipe Wartchow
European Journal of Taxonomy
 
2.
Novel SCAR markers for accurate diagnosis of toxic Chlorophyllum molybdites and C. globosum
Sittiporn Parnmen, Onanong Pringsulaka, Sutheewan Binchai, Khwanruan Naksuwankul, Achariya Rangsiruji
Food Chemistry: Molecular Sciences
 
eISSN:2657-5000
ISSN:2544-7459
Journals System - logo
Scroll to top